北京赛车 智洋篡改紧要钞票重组,阻隔!明日复牌
发布日期:2026-02-26 21:36 点击次数:121
登录新浪财经APP 搜索【信披】搜检更多考评品级
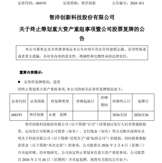
2月25日晚间,科创板上市公司智洋篡改发布公告称,公司决定阻隔斟酌以刊行股票、定向可转债及支付现款等面容购买深圳市灵明光子科技有限公司控股权的紧要钞票重组事项,公司股票将于2月26日(星期四)开市起复牌。
图片起首:公司公告
Wind数据泄露,停牌前终末一个往往日(2月3日),智洋篡改股价报38.41元/股,总市值为89亿元。
公告泄露,智洋篡改原筹划通过刊行东说念主民币遍及股股票、定向刊行可退换公司债券(如有)、支付现款(如有)等多重面容,收购灵明光子控股权,并同步召募配套资金,以完善公司业务布局。
重组阻隔来往两边无负约包袱
字据灵明光子网站,灵明光子是一家专注于单光子雪崩二极管(SPAD)技巧自主研发的硬科技企业,深耕3D感知鸿沟,等闲赋能汽车、智高手机、机器东说念主、自动限度、东说念主机交互、贤慧家居等鸿沟。灵明光子是国度级专精特新要点小巨东说念主企业,深圳市专精特新中小企业,国度高新技巧企业。
关于阻隔重组的原因,智洋篡改在公告中默示,主要系受阛阓环境变化影响,公司与来往酌量方历程多轮积极斟酌和换取,最终未能就来往中枢要求达成一问候见。为切实关心公司及合座鼓动的正当权利,经公司审慎接头后,决定阻隔斟酌本次紧要钞票重组事项。
值得小心的是,本次紧要钞票重组尚处于斟酌阶段,来往酌量各方未就具体决策签署郑重公约,酌量议案也未提交公司董事会及鼓动会审议,赛车pk10官网平台重组事项未郑重实行。据此,来往两边阻隔本次紧要钞票重组无需承担任何负约包袱,不会对智洋篡改的业务开展、出产筹划算作及财务气象变成不利影响,亦不存在毁伤公司及鼓动杰出是中小鼓动利益的情形。
{jz:field.toptypename/}将对灵明光子进行参股投资
虽阻隔控股权收购,但智洋篡改仍看好灵明光子的技巧价值与发展长进。公司同日晚间公告称,历程审慎接头,公司将对灵明光子进行参股投资;划定当今,公司不存在谋求主意公司限度权的筹划。
此外,智洋篡改高兴,自本次公告裸露之日起1个月内,不再斟酌紧要钞票重组事项。公司同期小心提示高大投资者,公司通盘酌量信息均以公司指定信息裸露媒体发布的公告为准,敬请投资者感性投资,小心投资风险。
智洋篡改网站泄露,公司缔造于2006年,是一家助力行业数字化、智能化转型升级的东说念主工智能企业,中枢聚焦东说念主工智能算法、大数据分析、物联网技巧、数字孪生技巧及具身智能技巧的累积与利用,通过构建“算法—软件—硬件”一体化居品体系,面向电力、水利、轨说念交通、新动力等多个行业提供东说念主工智能惩处决策,已毕东说念主工智能技巧的买卖化落地。
财务数据泄露,智洋篡改基本面保握稳妥。2025年前三季度,公司营业收入为7.53亿元,同比增长11.38%;归母净利润为4594.36万元,同比增长24.97%;扣非归母净利润为3570.96万元,同比增长25.66%;基本每股收益为0.20元。
海量资讯、精确解读,尽在新浪财经APP
包袱裁剪:宋雅芳

赛车pk10官网平台首页